​​​​​​​ 中国国际贸易促进委员会广州市委员会
您的位置: 首页 》 贸促服务 》 贸促活动预告 》 活动通知 

关于邀请派员赴古巴、秘鲁开展经贸交流活动的函

发布者:广州市贸促委信息部 发布时间:2025-12-19
各有关企业:
 
为深入落实市委市政府工作要求以及中国贸促会“千团出海”专项行动部署,我会拟于2026年1月28日至2月4日(共8天)赴古巴、秘鲁开展经贸交流活动,带领广州企业“走出去”,与当地工商机构建立合作机制,开展招商引资引技引智,促进广州与拉美地区国家在农产食品、贸易、投资等领域的对接与合作,帮助我市企业开拓国际市场。
 
目前,我会已形成初步行程安排。在古巴哈瓦那(广州友城)、巴拉德罗,秘鲁利马开展经贸交流;与古巴国家商会、钱凯商会等当地商协会、企业对接交流,了解当地贸易投资政策、营商环境;调研钱凯港等当地园区、机构、企业,推动我市企业开展中间品贸易,帮助广州产品开拓美洲市场。
 
现诚邀有兴趣开拓拉美市场的企业参团出访,所需人员差旅费用由派员单位自理。请于12月24日(星期三)下班前向我会报送出访人员名单。
 
专此邀请。
 
附件:
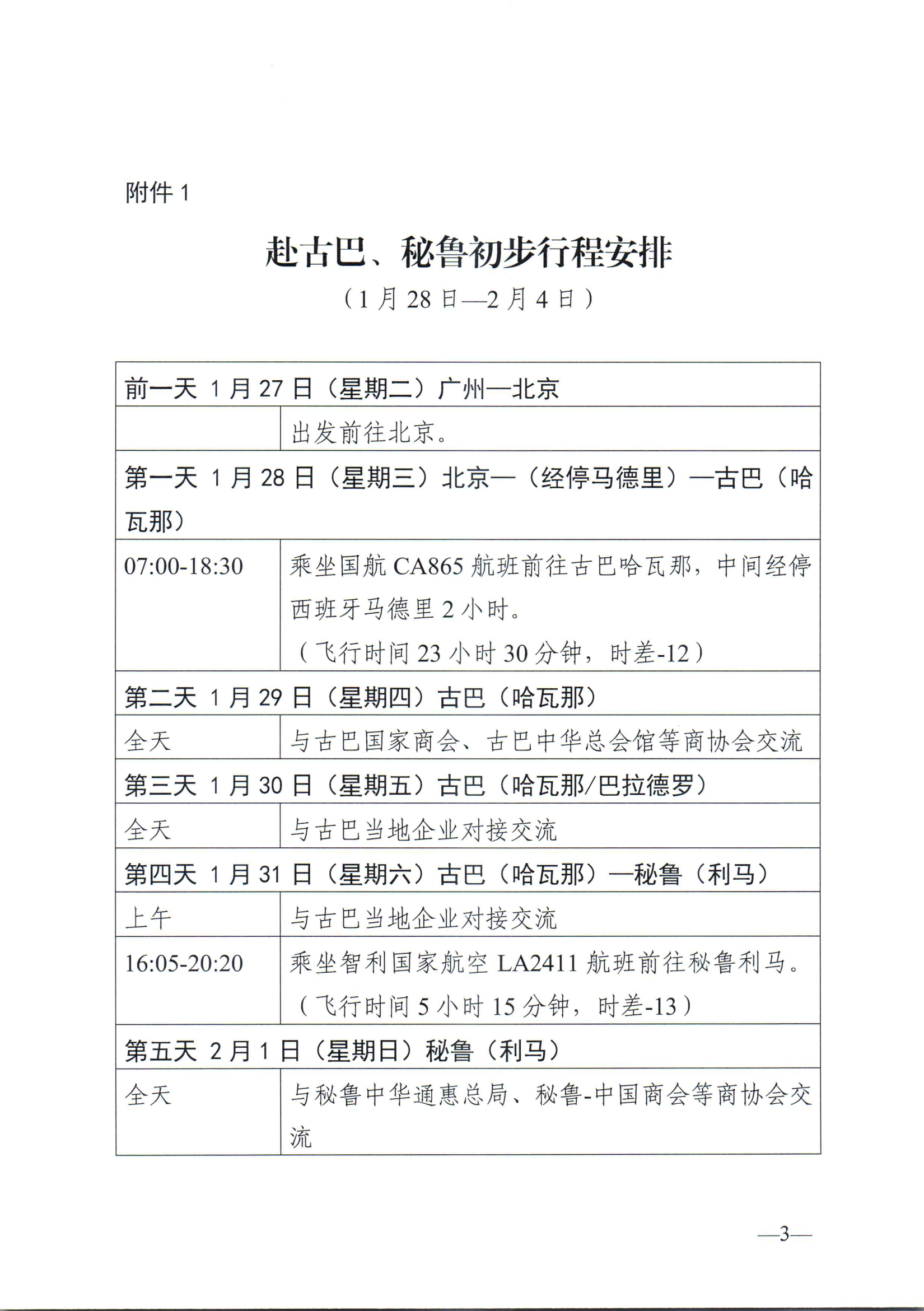
1. 赴古巴、秘鲁初步行程安排
2. 古巴、秘鲁简况
 
 
 
                         市贸促会
                        2025年12月18日
(联系人:曹智钧,电话:37853159,13925078971)